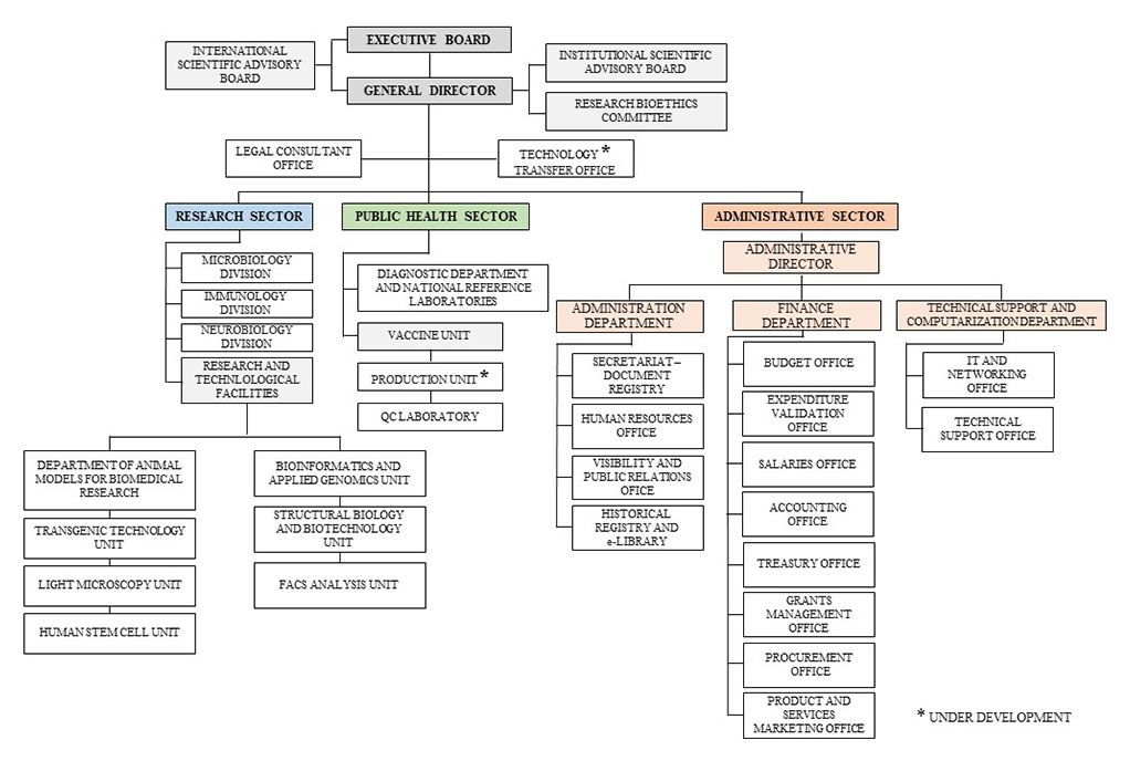
Organization chart

Τελευταία ενημέρωση: Οκτώβριος 2022